Saltar para o conteúdo principal
Ir direto para menu de acessibilidade.

Processos da Audin

Acessos: 4640

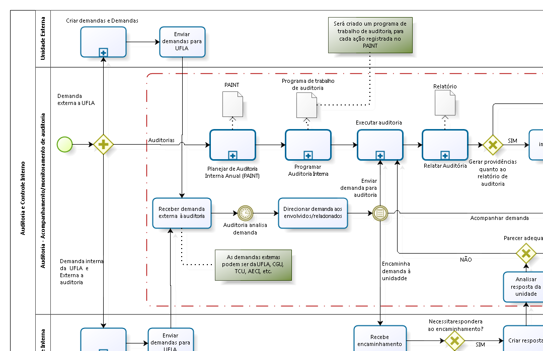
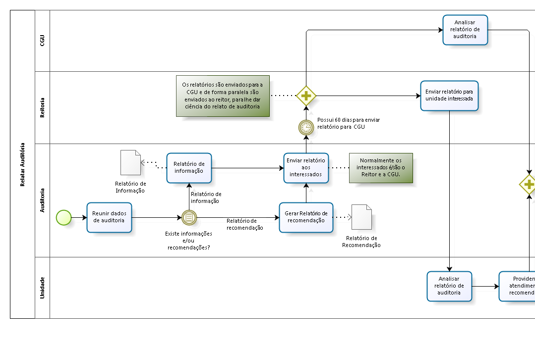
Nesta seção, são disponibilizados os fluxogramas dos processos da Audin, oferecendo uma visão estruturada das etapas e procedimentos que orientam a atuação da auditoria interna. 


 

O mapeamento dos processos da Audin é uma ferramenta estratégica que permite a visualização clara e estruturada das atividades desenvolvidas pela auditoria interna. Por meio da documentação e do detalhamento dos fluxos de trabalho, é possível aprimorar a eficiência operacional, garantir a padronização das atividades e fortalecer os mecanismos de controle interno.

Nesta seção, são apresentados os fluxogramas dos processos da Audin, proporcionando maior transparência e compreensão sobre as etapas envolvidas na execução dos trabalhos de auditoria. Esse mapeamento contribui para a melhoria contínua da gestão, facilita a identificação de oportunidades de otimização e assegura que os procedimentos adotados estejam alinhados com as melhores práticas e normativas vigentes.


 

Conheça o Mapeamento de Processos da Audin>

Formalização dos Trabalhos de Auditoria

Planejamento dos Trabalhos de Auditoria

Execução dos Trabalhos de Auditoria